Loading...

SolidCAM iMachining Training Course - Exer #3: Define the rough machining of the outside shape (PL)

1,031 views

Loading...

Loading...

Transcript

The interactive transcript could not be loaded.

Loading...

Loading...

Rating is available when the video has been rented.
This feature is not available right now. Please try again later.
Published on Oct 22, 2014

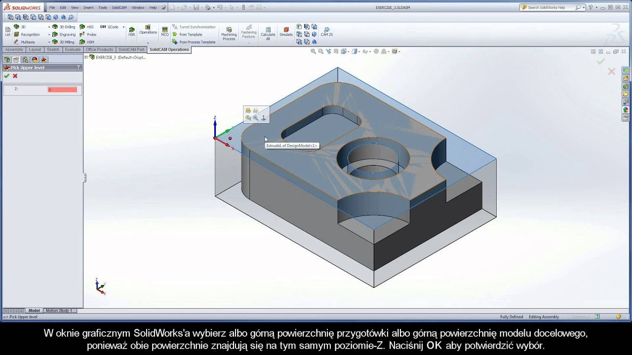
This video is Step 3 in Exercise #3 of the Interactive Training Course for iMachining. The following actions are implemented to add an iMachining 2D operation to the CAM-Part and define the rough machining of the outside shape. In this example, the Wizard is shown calculating 2 steps at a 15 mm (0.6 in) Step down to achieve the 30 mm (1.2 in) total depth. With each Step down, there are 2.0 Axial Contact Points (ACPs) that the tool has with the vertical wall it is producing. The calculated ACP value is displayed by the Wizard and color coded to indicate whether or not the current situation for stability is good.

Loading...

to add this to Watch Later

Add to

Loading playlists...